

【导读】间隔近14年,拟出资10亿元至20亿元回购股份
中国基金报记者 邱德坤
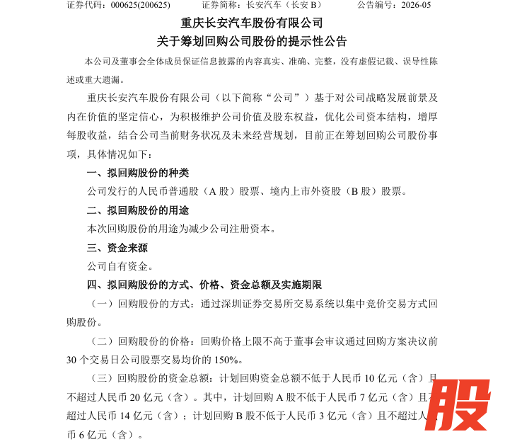
2月4日晚间,长安汽车发布公告称,公司正在筹划回购股份事项,拟回购股份金额不低于10亿元(含)且不超过20亿元(含)。
这是长安汽车时隔近14年,再次筹划回购股份事项。
长安汽车的间接控股股东中国长安汽车集团有限公司,系三大汽车央企之一。2026年,央企的重点工作包括加强旗下上市公司质量和市值管理。
2月4日收盘,长安汽车股价报11.13元/股,涨幅达0.54%,总市值为977.50亿元。截至2025年9月30日,公司股东人数达62.15万户。

拟以自有资金回购股份
涉及A股与B股股份
公告显示,长安汽车计划通过集中竞价交易方式回购股份,回购股份的价格上限不高于其董事会审议通过回购股份方案决议前30个交易日长安汽车股票交易均价的150%。

长安汽车公告称,公司计划回购股份的资金总额为10亿元(含)至20亿元(含),其中计划回购A股股份的资金为7亿元(含)至14亿元(含);计划回购B股股份的资金为3亿元(含)至6亿元(含)。
公告显示,长安汽车计划回购股份的资金来自其自有资金。截至2025年9月30日,长安汽车的货币资金余额达552.41亿元。
长安汽车公告称,公司回购股份的实施期限,自公司股东会审议通过最终回购股份方案之日起不超过12个月。
目前,长安汽车的回购股份事项正在筹划阶段。公告称,公司将尽快制定合理可行的回购股份方案,依法履行审议程序和及时履行信息披露义务。
距离上一次回购股份已近14年
加强上市公司质量和市值管理是重点工作
长安汽车称,公司筹划回购股份事项,是基于对公司战略发展前景及内在价值的坚定信心,为了积极维护公司价值及股东权益,优化公司资本结构,增厚每股收益。
目前,长安汽车的控股股东为辰致汽车科技集团有限公司,间接控股股东是中国长安汽车集团有限公司,实际控制人为国务院国资委。
官网显示,中国长安汽车集团有限公司是基于长安汽车、辰致汽车科技集团有限公司等公司创建的央企汽车集团,业务范围覆盖汽车全产业链。
2025年12月22日至23日,中央企业负责人会议在北京召开,针对2026年重点工作提出加强上市公司质量和市值管理。
回购股份是上市公司进行市值管理的重要举措之一,长安汽车上一次完成回购股份方案是在2012年3月20日。
截至2012年3月20日,长安汽车累计出资约6.10亿港元(含税费),回购其B股股份约1.72亿股,完成该次回购股份方案。
间隔近14年,长安汽车再次筹划回购股份事项。长安汽车公告称,公司筹划回购股份事项,是结合当前财务状况及未来经营规划后做出的决定。
2025年前三季度,长安汽车的营业收入为1149.27亿元,同比增长3.58%;归母净利润为30.55亿元,同比下降14.66%。

编辑:杜妍
校对:乔伊
制作:小茉
审核:木鱼
版权声明
《中国基金报》对本平台所刊载的原创内容享有著作权,未经授权禁止转载,否则将追究法律责任。
授权转载合作联系人:于先生(电话:0755-82468670)
稳赢配资提示:文章来自网络,不代表本站观点。